首页
关于雅瓷
品牌故事
全国百店规划
品牌文化
雅瓷品牌介绍
汝窑产品
汝窑花器
汝窑茶杯
汝窑如意杯
汝窑茶壶
汝窑香器
汝窑套装
一壶六杯
一壶四杯
一壶三杯
一壶二杯
一壶一杯
茶壶
公道
品茗杯
办公杯
如意杯
茶叶罐
香器
花器
酒器
茶宠
茶配
文房
周边
门店分布
研发与生产
加盟雅瓷
加盟流程
申请加盟程序
品牌支持与服务
加盟投资分析表
加盟申请表
雅瓷订货平台
登录
注册
首页
关于雅瓷
品牌故事
全国百店规划
品牌文化
雅瓷品牌介绍
汝窑产品
汝窑花器
汝窑茶杯
汝窑如意杯
汝窑茶壶
汝窑香器
汝窑套装
一壶六杯
一壶四杯
一壶三杯
一壶二杯
一壶一杯
茶壶
公道
品茗杯
办公杯
如意杯
茶叶罐
香器
花器
酒器
茶宠
茶配
文房
周边
门店分布
研发与生产
加盟雅瓷
加盟流程
申请加盟程序
品牌支持与服务
加盟投资分析表
加盟申请表
雅瓷订货平台
0
登录
注册
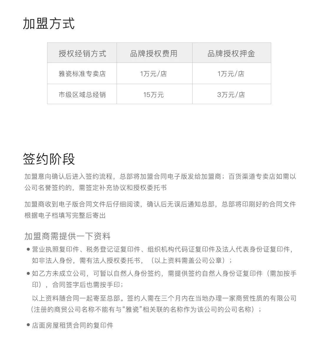
加盟雅瓷
Join
首页
/
加盟雅瓷
/
申请加盟程序
申请加盟程序